Editor: Elisa Bisagno
Editorial Assistant: Jana Dreston, Ann-Katrin Hosch
This article has also been translated into German, French, Italian, and Dutch.
In Olympic athletes, the heart and the mind team up to achieve success. This synergy can be tracked using heart rate variability (HRV). In this article, you will learn how changes in heart rhythm can boost Olympic athletes' training, help them recover from setbacks, and enhance their mental strength. Learn easy and effective techniques that tap into this heart-mind connection to help athletes perform their best at the Olympics.
Imagine a top sprinter preparing for the big 100-meter race at the Olympics. They have worked very hard for this and carry the hopes of their entire country. But as the race is about to start, they become very nervous. The pressure of everyone's expectations and seeing their strong competitors makes them tense, breathe too fast, and lose the calm focus they need to perform their best.
This is a time when how an athlete handles stress is just as important as how fit they are. Here something called heart rate variability (HRV) comes in. HRV is not only used to check if their training is right; it also helps them learn how to stay calm and focused under pressure. It gives them a way to understand how they react to stress and how to better deal with it. This article explains how HRV can help Olympic athletes keep their cool and perform at their best when it really counts.
What exactly is HRV?
To understand what HRV is, we first need to talk about the vagus nerve. The vagus nerve plays a big part in helping our bodies calm down. It is the main nerve of the parasympathetic nervous system, the part of our nervous system that helps us relax. When the vagus nerve is active, it is like pressing a slow-motion button for our heart. This makes our heart not only beat slower, but also vary more when it comes to the time interval between each heartbeat – leading to a higher HRV. This is similar to the vagus nerve telling the heart, “It is time to relax”, helping us to better cope with stress.
HRV describes the change in the time difference between each heartbeat. It is an easy, safe, and cheap way to check how well your body can handle physical and mental stress [1, 2]. There are many ways to calculate HRV, but this article focuses on HRV influenced by the vagus nerve, because it is crucial for controlling the heart. So when we talk about HRV in this article, we mean the HRV that uniquely reflects the activity of the vagus nerve. It is also called vagally-mediated HRV (vmHRV).
Why should I care about HRV as an Olympic athlete?
Measuring and understanding HRV can improve training, tracking progress, and recovery. Studies show that measuring HRV is a great way to get the most out of training and speed recovery right after intense workouts [3, 4]. In addition, a higher HRV is associated with many benefits, like better stress management, improved performance, greater overall well-being, and more control over one's actions [2]. Plus, it is linked to better focus and decision-making, which are crucial for an athlete's concentration [5]. All these benefits play a big part in an Olympic athlete's success, showing just how important HRV is in their preparation.
Which device do I need to measure my HRV?
Doctors and researchers usually use an electrocardiogram (ECG) to measure HRV, for which they place several electrodes on your chest. But thanks to technological developments, you can now also measure HRV with the help of a chest strap heart rate sensor or, to some extent, smartphones /smartwatches [6]. While ECGs offer the highest precision in HRV measurement, these more accessible devices provide sufficiently accurate HRV readings for everyday use. This allows individuals to easily incorporate HRV tracking into their daily routines, using apps such as HRV4Training or Elite HRV.
When should I measure my HRV?
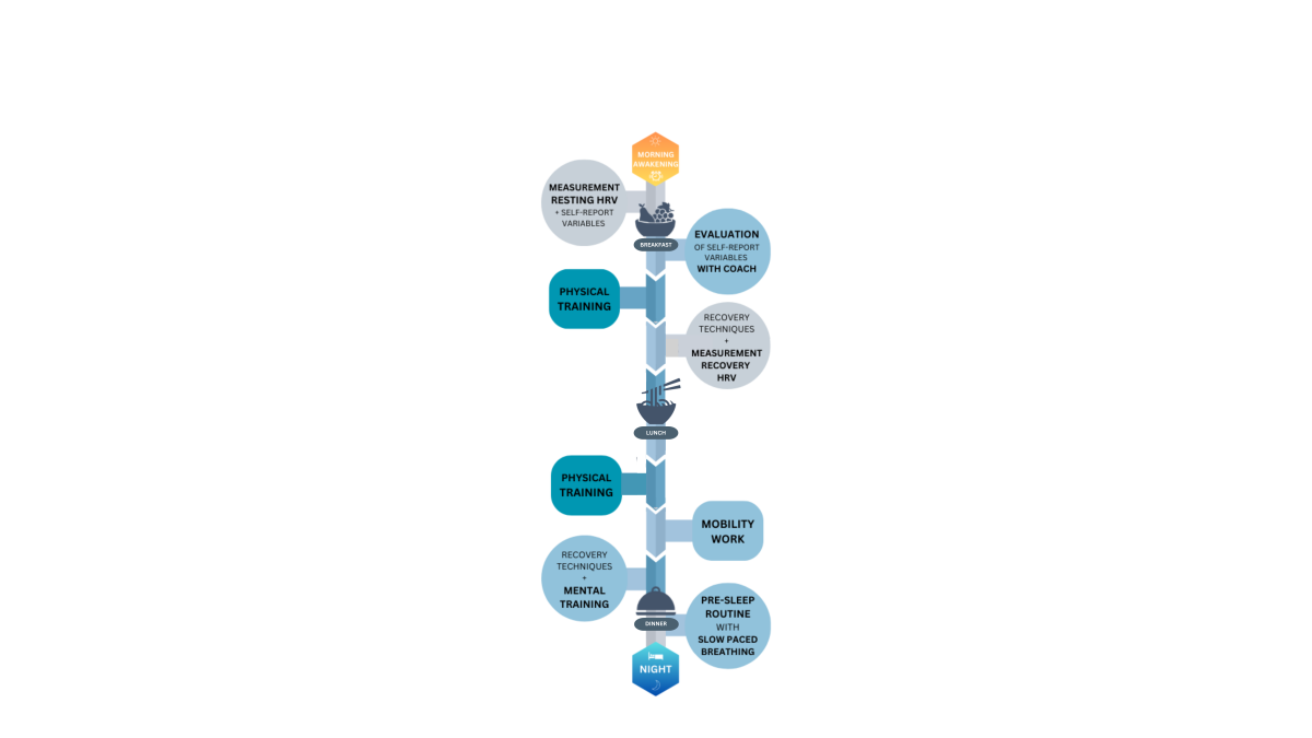
To correctly interpret your HRV, you should aim to measure it under similar conditions and at the same time each day [3, 4]. Therefore, to achieve accurate HRV readings, it is advisable to gather measurements in the morning, prior to any food intake, caffeine intake, physical activity, or mental stress [1]. A typical training day using HRV measurement is shown in Figure 1. Some of the most important
factors
influencing HRV are shown in Figure 2.

What do short-term changes in HRV mean?
According to the Vagal Tank Theory and the 3 Rs’ [7], short-term HRV assessments offer insight into an athlete's
self-regulation
. This describes the ability to cope with a physical or mental challenge, while taking into account HRV at three points in time (see Figure 3a and 3b):
1) the Resting period before training
2) the Reactivity phase during training, and
3) the Recovery phase following training.

In addition, self-regulation is about how you manage your thoughts, feelings, and physical condition to achieve what you aim for and maintain your well-being. Changes in HRV — either going up or down — can be positive indicators, depending on when they happen. When you are resting, a higher HRV generally indicates that you're well-prepared, flexible and able to easily adapt to challenges. There are some exceptions, depending on the training phase (e.g., tapering period). On the other hand, a lower HRV during exercise is a normal response, showing that your body and mind are actively engaged and using energy. How quickly your HRV returns to normal after exercise is an indication of how effectively your body can recover. Understanding these changes helps in designing training programs that improve your HRV over time, leading to enhanced athletic performance and better health overall [3].
What does the HRV say about my fitness level?
HRV is unique to each person, so there’s no one-size-fits-all number that tells us about an athlete's fitness level. However, if your HRV is higher after you've been following a training program, it could mean that the training is working well for you and that you're adapting positively [4]. Keeping a close eye on your HRV, especially how it changes during rest and recovery phases, will help you understand your body's specific responses to training. It can also alert you to possible overtraining if you see certain patterns and consider other signs, such as subjective indicators associated with fatigue, sleep quality, muscle soreness, mood, etc. This highlights the importance of a personalized approach to evaluating how training and other factors affect your HRV (see Figure 2).
What lifestyle factors can be addressed to increase the HRV of an Olympic athlete?
Olympic athletes must carefully manage lifestyle factors that affect their performance, including sleep, diet, physical activity, emotional well-being, hydration, nutrition, alcohol consumption, and environmental conditions (see Figure 2). These factors can greatly affect an athlete's HRV, showing that HRV is unique to each person and responds differently in different athletes.
Good sleep, how your body regulates itself during sleep, and your natural sleep-wake cycle are all closely related to HRV. In turn, your HRV can influence how well you sleep. A study on Olympic bobsledders has shown that hard physical training can reduce sleep quality and lead to changes in mood, that are associated with decreased HRV [8]. This calls for the use of strategies to enhance pre-sleep HRV (for further details, see below the “Interventions” section).
Eating well is a key factor in the health of athletes. Research with athletes from the Rio Olympic Games found a link between HRV and healthy body composition, such as having a lower body fat percentage. This shows that HRV, used in combination with other tools, can be helpful in weight management by providing information about the body’s reaction to what you eat each day [9].
How does HRV change over time in Olympic athletes?
How HRV evolves in Olympic athletes through intense training is complex. Athletes' unique genetic makeup and training histories cause their bodies to respond differently to tough workouts, with individualized recovery times. Typically, elite athletes have a higher HRV at rest, illustrating their high level of fitness. However, there is a point where HRV can't get any higher. This limit is known as the “ceiling effect”, which means that even with more training, HRV won't increase [3]. Studies have shown that after a period of hard training, athletes' HRV can drop and then rise significantly, especially if they reduce their training intensity for a while before a big competition, a technique called “tapering” [10]. This rise in HRV indicates that they are ready to compete and helps them fine-tune their for the event.
What do I need to consider when self-monitoring HRV?
If you're an Olympic athlete tracking your own HRV, there are a few things to keep in mind to make sure you're using this information correctly. Because HRV can vary a lot among athletes, it is important to understand what influences your HRV. It is recommended to monitor your HRV and heart rate over a long period (ideally on a daily basis, in the morning upon waking). This is because a drop in HRV doesn't always mean you're tired; it could also mean you're getting into peak shape for competition [10]. Paying attention to these small changes will help you to get a detailed picture of how you respond to training and the stress of competitions, and this can guide the design of personalized training plans. In addition, keeping track of how you feel — such as your sleep quality, muscle soreness, how hard you feel your workouts are, your stress level, and overall tiredness — along with HRV can help to make your training even more personalized. Studies show that using both these subjective well-being indicators and HRV data together can help inform your training, adjust how hard you train, and reduce the risk of injury [4, 11]. So, combining your personal insights with HRV readings is a great strategy for managing your training and your health.
Which specific interventions can I use to influence my HRV in a competitive situation and in the long term?
There are many ways to improve your HRV, which reflects better control of your heart by the calming part of your nervous system. These methods range from changing how you breathe, such as practicing slow-paced breathing (SPB), to using cold water immersion to trigger your body's response to cold. For a list of activities that can help increase your HRV over the course of 4 weeks, check out Figures 4a & 4b.
SPB is an easy and affordable way to quickly improve your HRV, and apps like HRV4Biofeedback, iBreathe, or Awesome Breathing make it even easier to practice. While the average adult breathes 12-20 times per minute, SPB involves breathing about six times per minute to actively boost your HRV. This method helps reduce
anxiety
and increase calmness and
resilience
, which is perfect for managing stress right before a competition or in your daily life [12]. Regularly incorporating SPB into your training can also lead to lasting benefits, such as improved sleep quality for Olympic athletes [8].
Another technique to improve your HRV is to use the diving reflex by immersing your face in cold water [13]. Whenever possible, a full body cold water immersion after working out has been shown to be the best way to boost your HRV after physical exercise [14]. Some elite athletes, such as Cristiano Ronaldo, are known to consistently incorporate full body cold water immersion into their routine following each training session to aid in recovery.
Finally, recent research shows that techniques such as
transcranial magnetic stimulation
and transcranial direct current stimulation, may have a positive effect on HRV. These techniques use electrical or magnetic fields to safely alter brain activity without surgery. They are mainly used to understand how the brain and HRV are connected [15]. However, in the future they may become an important way to help athletes improve their performance.
Can athletes of all levels benefit from the consideration of HRV?
Yes, athletes at all levels, not just those competing in the Olympics, can greatly benefit from using HRV monitoring in their training. By regularly monitoring their HRV, athletes can better understand how their bodies respond to training, recovery, and different kinds of physical and mental stress. This knowledge allows for a more personalized training and recovery plan, helping athletes to improve their performance based on objective physiological data. For tips on how to incorporate HRV tracking into your daily routine, see Figure 5.
To summarize: How could the inclusion of HRV measures and interventions help the overstrained Olympic athlete on the field ?
In summary, HRV can play a key role in a training approach that focuses on both mental and physical health. Hereby, HRV acts as an objective indicator of your body's condition to help you reach your competitive aims. The use of HRV measurements and HRV-based interventions can greatly help Olympic athletes who are pushing their limits to achieve peak performance.
Let’s go back to our introductory example, a skilled sprinter in the final moments before the Olympic 100-meter final, seeking mental clarity despite the crowd’s noise in the stadium. They reflect on their intense training, which included daily HRV checks, and remember their coach's stress management tips. One key strategy was to slow down their breathing, a proven way to boost HRV. By breathing slowly for two minutes, they feel their muscles relax and their focus sharpen. When they feel too calm or under-activated, they know they can simply breathe a little bit faster to reach the optimal level of
readiness
. This moment of effective
self-control
boosts their confidence as they approach the starting line. Now the race can begin…
References
[1] Laborde, S., E. Mosley, and J.F. Thayer, Heart Rate Variability and Cardiac Vagal Tone in Psychophysiological Research - Recommendations for Experiment Planning, Data Analysis, and Data Reporting. Frontiers in Physiology, 2017. 8: p. 213.
[2] Mosley, E. and S. Laborde, A scoping review of heart rate variability in sport and exercise psychology. International Review of Sport and Exercise Psychology, 2022: p. 1-75.
[3] Buchheit, M., Monitoring training status with HR measures: do all roads lead to Rome? Front Physiol, 2014. 5: p. 73.
[4] Bellenger, C.R., et al., Monitoring Athletic Training Status Through Autonomic Heart Rate Regulation: A Systematic Review and Meta-Analysis . Sports Medicine, 2016. 46(10): p. 1461-1486.
[5] Magnon, V., et al., Does heart rate variability predict better executive functioning? A systematic review and meta-analysis. Cortex, 2022. 155: p. 218-236.
[6] Plews, D.J., et al., Comparison of Heart-Rate-Variability Recording With Smartphone Photoplethysmography, Polar H7 Chest Strap, and Electrocardiography. International Journal of Sports Physiology and Performance, 2017. 12(10): p. 13241328.
[7] Laborde, S., E. Mosley, and A. Mertgen, Vagal Tank Theory: The Three Rs of Cardiac Vagal Control Functioning – Resting, Reactivity, and Recovery. Frontiers in Neuroscience , 2018. 12.
[8] Li, Q., et al., Presleep Heart-Rate Variability Biofeedback Improves Mood and Sleep Quality in Chinese Winter Olympic Bobsleigh Athletes. Int J Sports Physiol Perform, 2022. 17(10): p. 1516-1526.
[9] Lucini, D., et al., Relationship between Body Composition and Cardiac Autonomic Regulation in a Large Population of Italian Olympic Athletes. J Pers Med, 2022. 12(9).
[10] Plews, D.J., et al., Evaluating training adaptation with heart-rate measures: a methodological comparison. Int J Sports Physiol Perform, 2013. 8(6): p. 688-91.
[11] Chiron, F., et al., Application of Vagal-Mediated Heart Rate Variability and Subjective Markers to Optimise Training Prescription: An Olympic Athlete Case Report. International Journal of Disabilities Sports and Health Sciences, 2024. 7(1): p. 66-76.
[12] Laborde, S., et al., Effects of voluntary slow breathing on heart rate and heart rate variability: A systematic review and a meta-analysis. Neuroscience & Biobehavorial Reviews, 2022. 138: p. 104711.
[13] Ackermann, S.P., et al., The diving response and cardiac vagal activity: A systematic review and meta-analysis. Psychophysiology, 2023. 60(3): p. e14183.
[14] Laborde, S., et al., Influence of physical post-exercise recovery techniques on vagally-mediated heart rate variability : a systematic review and meta-analysis. Clin Physiol Funct Imaging, 2023.
[15] Schmaußer, M., et al., The effects of noninvasive brain stimulation on heart rate and heart rate variability: A systematic review and meta-analysis. Journal of Neuroscience Research, 2022. 100(9): p. 1664-1694.
Images
Image 1. Elf-moondace via Pixabay (edited): https://pixabay.com/illustrations/smartwatch-device-health-6789974/
Images 2-6: Property of the authors, see details below.
Authors' contribution
This article on HRV and the Olympic Mind is a collaborative project of the Performance Psychophysiology Unit at the German Sport University Cologne, Department of Performance Psychology.
Conceptualization: CA, CaS, ChS, DP, EC, EM, FM, LH, LV, MJ, MS, RM, RS, SA, SL, UB, VH
Supervision & Coordination: SL
Writing - first draft
Sections:
• Introduction: EC
• What is exactly HRV? LH
• Why should I care about HRV as an Olympic athlete? EC, LH
• Which device do I need to measure my HRV? LH, MJ
• When should I measure my HRV? FM, LH
• What do short-term changes in HRV mean? EC
• What does HRV say about my fitness level? LH
• What lifestyle factors can be addressed to increase the HRV of an Olympic athlete? FM
• How does HRV change over time in Olympic athletes? LH
• What do I need to consider when self-monitoring HRV? LH, MJ, RM
• Which specific interventions can I use to influence my HRV in a competitive situation and in the long term? CaS, MI, MS, SA
• Can athletes of all levels benefit from the consideration of HRV? FM, LH
• To summarize: How could the inclusion of HRV measures and interventions help the overstrained Olympic athlete on the field? MJ, SL
Writing – critical comments on final first version: EM, LV, MI, MS, RM, SA, SL, UB
Figure conceptualization and realization:
• Image 2: CA, FM, LH
• Image 3: CA, FM, LH
• Image 4: CA, CaS, EC, EM
• Image 5: ChS, DP, RS, VH
• Image 6: ChS, LH, MJ, RM
Writing – Revision: CA, CaS, ChS, DP, EC, EM, FM, LH, LV, MJ, MS, RM, RS, SA, SL, UB, VH